关于组织开展2021年度广州市增城区科技创新资金计划项目(第一批)申报工作的通知
各有关单位:
根据《增城区促进科技创新发展扶持办法》(增府办规〔2019〕1号)的有关要求,为顺利组织开展2021年度广州市增城区科技创新资金计划项目(第一批)申报工作,现将有关工作事项通知如下:
一、本次申报的项目类别
(一)高新技术企业认定奖励
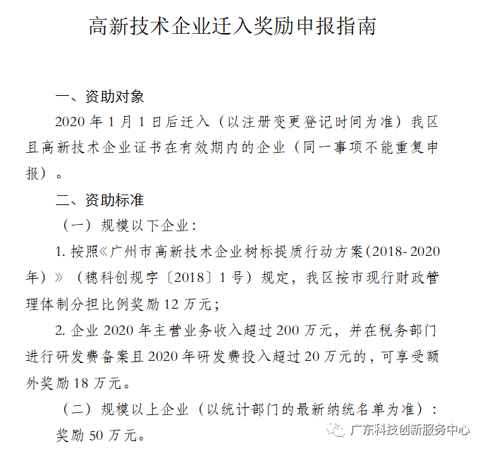
(二)高新技术企业迁入奖励
(三)高新技术企业主营业务收入晋级奖励
(四)科技创新小巨人企业奖励
二、申报要求
(一)申报单位具有独立法人资格,注册登记地、纳税地和统计地均在增城区。
(二)承担各级科技项目拒不办理验收结题的单位及不按期完成科技统计填报的单位,不予受理各类项目申请。
(三)申报单位须积极配合区科技行政主管部门开展的各类科技计划项目调查、企业调研等科技创新工作。
三、申报材料要求及受理时间
项目申报材料须装订成册,一式一份,经申报单位审核同意后,连同电子版(申报材料扫描成一个完整、清晰的PDF文件,以“项目类别+企业名称”命名,用U盘拷贝)一并报送。申报多个项目的申报材料须分开装订和扫描。
申报单位须同时提交资金拨付材料,申报多个项目提交多份。一份完整的资金拨付材料包含:银行账号确认书2份(盖章)、开户银行许可证复印件1份(盖章)。资金拨付材料不要与申报材料装订在一起。
以上材料于2021年6月15日17:00时前报送至区政务服务中心A区法人服务厅34号窗(政策兑现服务专窗)。
四、申报程序
(一)企业申报
申报企业按要求准备材料,报送至区政务服务中心A区法人服务厅34号窗(政策兑现服务专窗)。
(二)项目组织单位初审
增城开发区/各镇街主管部门对企业申报材料进行初审,区政务服务中心根据初审情况通知申报人受理、补充材料或不予受理。
(三)评审和结果公示
区科工商信局对企业申报材料进行审核,根据需要组织专家评审,对审核(评审)结果进行公示,公示期为5个工作日。
(四)结果公示和资金拨付
区科工商信局根据公示无异议的结果,按照财政资金使用的审批程序,办理资金拨付手续。
五、受理地址及联系电话
受理地址:增城区荔湖街景观大道北7号区政务服务中心A区法人服务厅34号窗(政策兑现服务专窗);
联系电话:82628583。
本通知及附件同时在增城区人民政府网上发布,各单位可上网查阅和下载。
专此通知。
附件1:高新技术企业认定奖励申报指南.docx
附件2:高新技术企业迁入奖励申报指南.docx
附件3:高新技术企业主营业务收入晋级奖励申报指南.docx
附件4:科技创新小巨人企业奖励申报指南.docx
附件5:承诺书.docx
附件6:银行账号确认书.docx
附件7:注意事项.doc
广州市增城区科技工业商务和信息化局
2021年5月19日
各专题奖励申报要求

